2026年初级会计考试备考已进入最后的冲刺阶段,不少考生都在紧锣密鼓地复习着。而《初级会计实务》科目知识点繁多,还特别容易混淆,这些易错点就像隐藏在暗处的小陷阱,稍不留神就会掉进去。别担心,小编为大家整理了2026年《初级会计实务》第一章总论的易错易混淆知识点,希望能帮大家在备考路上扫清障碍。

2026年初级会计实务第一章易错易混淆知识点!点击速看
1、会计基本职能和拓展职能的区分

2、会计主体和法律主体的区分
① 一个法律主体内部,可能存在多个会计主体;
② 一个会计主体可能由多个法律主体组成;
③ 会计主体不一定是法律主体,法律主体一定是会计主体;
④ 分公司是会计主体,但不是法律主体;子公司既是会计主体,也是法律主体。
3、会计核算基础使用范围的区分
①企业会计、政府会计中的财务会计,采用权责发生制。
②政府会计中的预算会计采用收付实现制,国务院另有规定的,从其规定。
工会会计、社会保险基金等基金(资金)会计主要以收付实现制为核算基础。
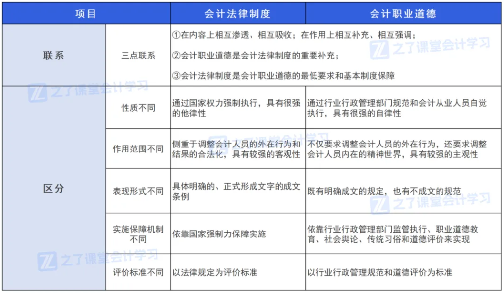
4、会计法律制度和会计职业道德的区分

初级会计考试通关秘诀不在于题海战术的盲目堆砌,而在于对易错易混知识点的精准把控与深度理解。2026年的考纲虽有微调,但核心考点相对稳定,只要将易错点逐一攻克,便能在考场上从容应对。会计备考网会一直陪伴大家,愿每位考生都能稳扎稳打,在5月的考场上顺利拿下初级会计证书,为初级会计职称证书的成功获取奠定坚实基础。
转载请注明:会计备考网 » 2026年初级会计实务第一章易错易混淆知识点!点击速看