作为注册会计师考试《财管》科目的核心章节,第二章“财务报表分析和财务预测”可是连接财务理论与实务决策的关键桥梁。对于打算备考2026年注会的小伙伴来说,掌握这一章的内容至关重要。今天,小编就带大家详细了解这一章的相关知识。

一、财务报表分析的方法
1.因素分析法:
①连环替代法:
A0×B0×C0 → A1×B0×C0 → A1×B1×C0 → A1×B1×C1
②差额分析法:
(A1-A0)×B0×C0 → A1×(B1-B0)×C0 → A1×B1×(C1-C0)
【提示】当各因素之间存在加减关系时,只能用连环替代法
2.敏感分析法:
最大最小法:使目标变量为临界值时,影响因素的最大或者最小值。
敏感程度法:计算目标变量变化幅度相对于影响因素变化幅度的倍数。
二、短期偿债能力比率
1.常见指标

【提示】
(1)流动比率、速动比率、现金比率的计算公式中,分子、分母均为时点数,应匹配相同时点的数据。
(2)速动资产包括货币资金、交易性金融资产和各种应收款项等。
2.影响短期偿债能力的表外因素
(1)增强:
①可动用的银行授信额度。②可快速变现的非流动资产。③偿债的声誉
(2)降低:
与担保有关的或有负债事项
三、长期偿债能力比率
1.常见指标

【提示】
(1)利息费用:计入本期利润表中财务费用的利息费用。
(2)利息支出:包括计入财务费用的费用化利息和计入固定资产等成本的资本化利息。
2.影响长期偿债能力的表外因素
可能降低长期偿债能力的有:①债务担保;②未决诉讼。
四、营运能力比率
1.应收账款周转率=营业收入/应收账
(1)分子应使用赊销额,使用营业收入计算将导致应收账款周转率被高估。
(2)坏账准备较大时,应使用未计提坏账准备的应收账款。
(3)应收账款周转天数不是越短越好,应结合销售方式、信用政策综合考虑
2.(1)评估资产变现能力:
存货周转率=营业收入/存货
(2)评估存货管理业绩:
存货周转率=营业成本/存货
存货周转天数不是越少越好,存货过多会浪费资金,存货过少不能满足流转需要
3.可计算周转率的资产还包括:流动资产、营运资本、非流动资产、总资产
【提示】
(1)指标中,分子是时期数,分母是时点数,分母可以使用年初、年末的平均数,或者使用多个时点的平均数,以减少季节性、偶然性或人为因素的影响。
(2)某资产周转天数=365/某资产周转次数
总资产周转天数=∑各资产周转天数=流动资产周转天数+非流动资产周转天数
五、要约收购制度

【提示】根据杜邦分析体系,权益净利率=营业净利率×总资产周转率×权益乘数。
经营战略:高盈利、低周转;低盈利、高周转。
财务战略:高经营风险、低财务杠杆;低经营风险、高财务杠杆。
六、市场比率
1.市盈率
静态(本期)市盈率=每股市价/当期每股收益
动态(内在或预期)市盈率=每股市价/预期每股收益
每股收益=(净利润-优先股股息)/发行在外普通股加权平均股数
2.市净率
市净率=每股市价/每股净资产
每股净资产=(股东权益-优先股权益)/发行在外普通股股数
【提示】优先股权益包括优先股的清算价值和全部拖欠的股息
3.市销率
市销率=每股市价/每股营业收入
每股营业收入=营业收入/发行在外普通股加权平均股数
【提示】每股收益和每股净资产的核心是衡量普通股的收益和净资产,因此在计算时,分子需要减去优先股的部分。
七、管理用财务报表的主要计算公式

【提示】
(1)长期股权投资及其产生的应收股利属于经营资产,其形成的投资收益属于经营损益。
(2)股权现金流量=股利分配-(股票发行-股票回购)
(3)营业现金毛流量=税后经营净利润+折旧与摊销
营业现金净流量=营业现金毛流量-经营营运资本增加
资本支出=净经营长期资产增加+折旧与摊销
实体现金流量=营业现金净流量-资本支出
八、改进的财务分析体系的核心公式
权益净利率=净经营资产净利率+(净经营资产净利率-税后利息率)×净财务杠杆
【提示】
净经营资产净利率=税后经营净利润/净经营资产
经营差异率=净经营资产净利率-税后利息率
杠杆贡献率=经营差异率×净财务杠杆
九、融资总需求和外部融资额
1.融资总需求
=净经营资产的增加
=经营资产的增加-经营负债的增加
2.融资总需求
=营业收入的增加×净经营资产销售百分比
=基期净经营资产×营业收入增长率
3.外部融资额
=融资总需求-可动用金融资产-留存收益的增加
=净经营资产的增加-可动用金融资产-预计营业收入×预计营业净利率×(1-预计股利支付率)
4.外部融资销售增长比
=外部融资额÷营业收入的增加
=经营资产销售百分比-经营负债销售百分比-(1+增长率)÷增长率×预计营业净利率×(1-预计股利支付率)
十、内含增长率

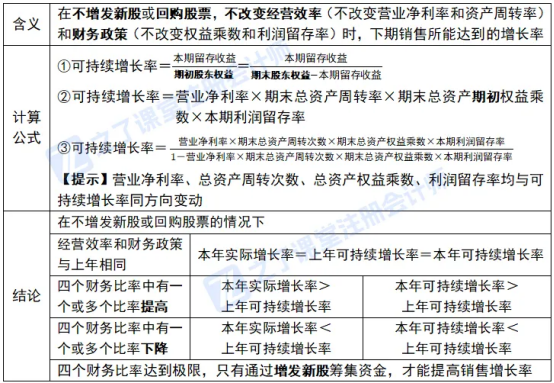
十一、可持续增长率

以上就是关于“2026年注册会计师《财管》第二章:财务报表分析和财务预测”的全部内容啦。大家可以登录会计备考网,获取更多备考资料,结合历年真题针对性练习,重点突破多维度指标联动分析、预测模型灵活应用等高频考点,为考试做好充分准备。
转载请注明:会计备考网 » 2026年注会《财务成本管理》第二章:财务报表分析与财务预测